2025年度陕西省国际中文教育专项课题研究项目立项公告发布

发布时间:2026-02-09   发布者:   来源:    阅读量:
为全面提升我省国际中文教育学科建设水平,着力构建高素质创新型师资队伍,深入推进学科理论研究与实践创新的有机融合,进一步推动国际中文教育学科高质量发展。在陕西省汉语国际教育研究会的倡议及协调下,陕西省社会科学界联合会与北京语言大学出版社组织了2025年度陕西省国际中文教育专项课题研究项目申报工作。
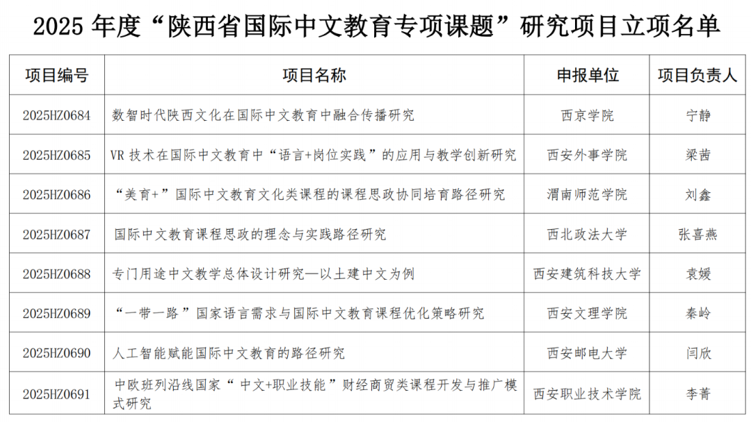
经专家评审并报北京语言大学出版社、陕西省社会科学界联合会党组会同意,2025年度“ 陕西省国际中文教育专项课题”研究项目立项结果已确定,共计18个项目成功立项。
本项目为“陕西省哲学社会科学研究专项”,各项目管理单位需按照《陕西省哲学社会科学研究专项管理办法》执行,加强对项目实施的领导、监督和检查,确保项目按计划顺利进行。
项目研究周期自立项文件发布之日起至2025年11月1日。各项目负责人要合理安排时间,把握研究进度,高质量完成研究任务。
微信图片_20250224151538.png
友情链接
联系我们 电话咨询

029-89055573